学校主页
学院简介
学院领导
机构设置
学院简介
师资队伍
专家学者
专任教师
教育教学
人才培养方案
药品生物技术(专科)
生物制药
生物科学
应用化学
化学(师范)
专业建设
实践教学
药品生物技术(专科)
生物制药
生物科学
应用化学
化学(师范)
课程与教材建设
教学研究
实习实践
创新就业
教务信息
质量监控
教学管理
实验室
各类制度
学籍管理
教学委员会
科学研究
科研动态
论文
课题
学术交流
科研政策
学术成果
科研平台
鄂东药用资源植物开发...
环境功能材料与污染控...
省重点实验室
科研团队
管理制度
学术委员会
学生工作
思政教育
安全工作
学生资助
心理健康
团学风采
学生活动
第二课堂
创新创业
竞赛
组织机构
协会
学生会
分团委
管理制度
党建工作
国家安全主题宣传教育...
红色故事
统一战线
安全工作
安全信息
机构
制度
工会工作
工会活动
制度
机构
党建工作
党务活动
机构
制度
校友之家
校友风采
校友活动
招生就业
考研专栏
就业信息
招聘信息
就业活动
就业政策
招生信息
专业介绍
招生简章
招生政策
综合信息
院内电话
资源下载
办事指南
联系我们
学工动态
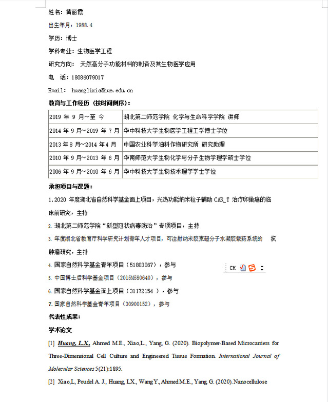
黄丽霞
发布者:管理员
发布时间:2021-10-25
浏览次数:
2062